LYAJ BEARINGS
Bearing product application
High quality bearings
banner1(手机端)
banner2(手机端)
banner3(手机端)
You are here: Home » Blog » scientific control

scientific control

Views: 4     Author: Site Editor     Publish Time: 2023-05-31      Origin: Site

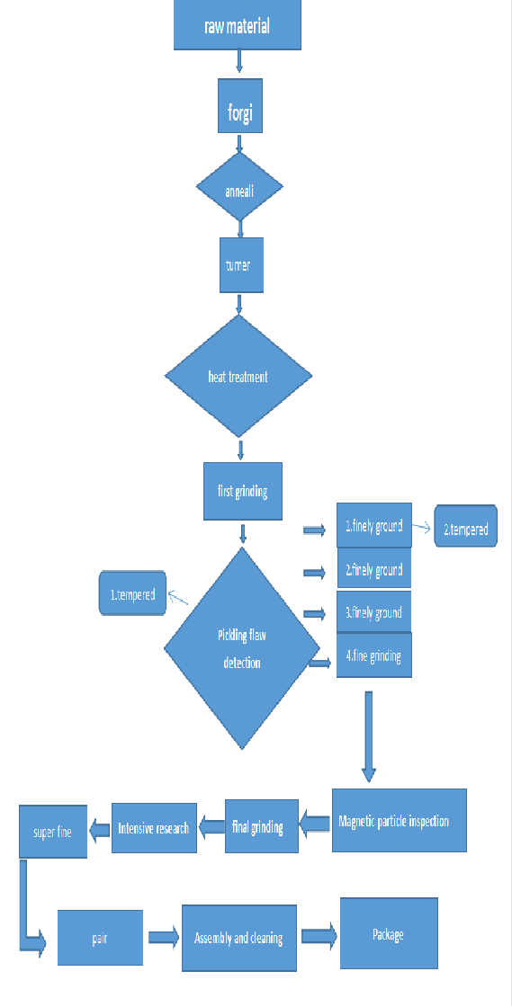
Heat treatment, scientific process, standardized management, all products have undergone cold treatment at -30°C-70°C (quenchingTest piece) material internal structure inspection.

热处理


  • HANG Capacitor Machinery Co., Ltd.
  • get ready for the future
    sign up for our newsletter to get updates straight to your inbox
    Subscribe