LYAJ BEARINGS
Bearing product application
High quality bearings
banner1(手机端)
banner2(手机端)
banner3(手机端)
You are here: Home » Blog » The processing process of LYAJ Bearings

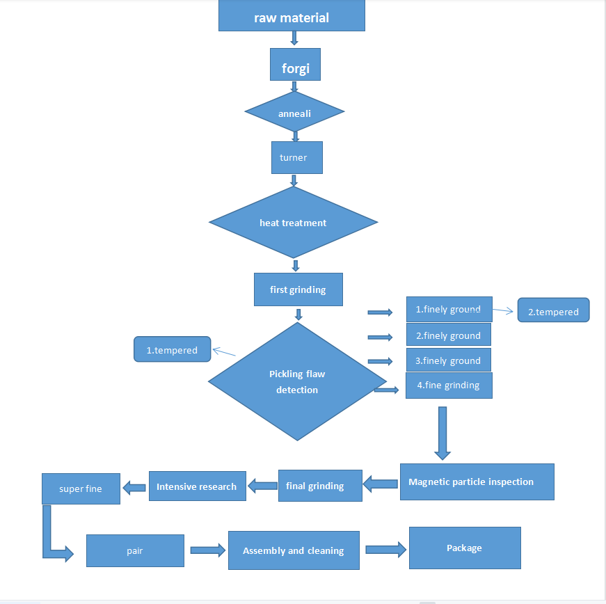
The processing process of LYAJ Bearings

Views: 5     Author: Site Editor     Publish Time: 2022-10-31      Origin: Site

The processing process of LYAJ Bearings

  Luoyang Aoju Bearing Technology Co., Ltd. is a bearing manufacturer and sales manufacturer from China, with its own independent factory and logistics service. So far, it has 13 years of experience in bearing research and development, production and after-sales. We have served partners in Japan, Germany, Southeast Asia and other countries and regions, and have accumulated rich experience. We can provide services and guidance according to customer requirements and bearing operating conditions, including bearing installation, use, and after-sales. 

  Moreover, many customers are very interested in our Luoyang Aoju bearing processing technology, so let me give you a brief introduction.As a thank you to many new and old customers for their trust, we will do our best to make our bearings and products better and more in line with market and customer needs. Welcome to inquire or communicate on technical issues!

  Luoyang Aoju Bearing mainly produces medium and large angular contact ball bearings with an inner diameter of 110mm-710mm, supports non-standard customization, precision p2p4, 70 series, 72, 73, 718, 719 series, 2344 series. At present, the inventory is sufficient, the logistics is fast, and the delivery time is fast and the delivery time is short. Thank you for your browsing and consultation.

  • HANG Capacitor Machinery Co., Ltd.
  • get ready for the future
    sign up for our newsletter to get updates straight to your inbox
    Subscribe